体坛周报全媒体原创
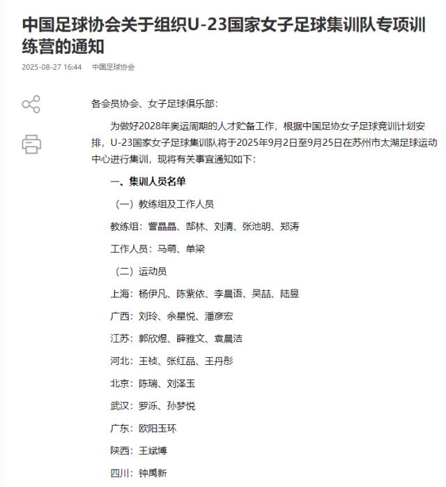
8月27日,中国足协官方发布了U23女足集训21人名单,欧阳玉环在列。而前国脚郜林、张池明、郑涛则进入教练组。
U-23国家女子足球集训队将于2025年9月2日至9月25日在苏州市太湖足球运动中心进行集训。

集训名单如下:
上海:杨伊凡、陈紫依、李晨语、吴喆、陆昱
广西:刘玲、余星悦、潘彦宏
江苏:郭欣煜、薛雅文、袁晨洁
河北:王祯、张红品、王丹彤
北京:陈瑞、刘泽玉
武汉:罗泺、孙梦悦
广东:欧阳玉环
陕西:王斌博
四川:钟禹新
体坛周报全媒体原创
8月27日,中国足协官方发布了U23女足集训21人名单,欧阳玉环在列。而前国脚郜林、张池明、郑涛则进入教练组。
U-23国家女子足球集训队将于2025年9月2日至9月25日在苏州市太湖足球运动中心进行集训。

集训名单如下:
上海:杨伊凡、陈紫依、李晨语、吴喆、陆昱
广西:刘玲、余星悦、潘彦宏
江苏:郭欣煜、薛雅文、袁晨洁
河北:王祯、张红品、王丹彤
北京:陈瑞、刘泽玉
武汉:罗泺、孙梦悦
广东:欧阳玉环
陕西:王斌博
四川:钟禹新